三氟乙酸(TFA, CF3CO2H)是從基礎氟化工邁向高附加值精細化學品的關鍵中間體。憑借其強酸性、卓越的溶解性能以及獨特的氟原子效應,TFA在醫藥合成與精細化工領域發揮著不可替代的作用。當前,伴隨著下游需求的持續釋放,TFA市場正穩步增長。作為現代化學工業中一類基礎性、戰略性的溶劑與反應介質,其穩定的供應與可靠的品質,對企業產業鏈的順暢運行至關重要。
01 工業化制備主流工藝
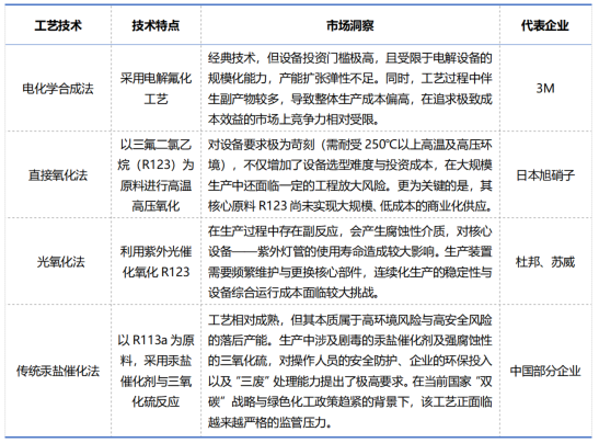
當前,全球主流的工業化生產路線各有特點,其技術路徑的選擇直接影響產品的成本競爭力、供應穩定性與供應鏈安全。

目前三氟乙酸的工業化生產存在高成本、高風險、高門檻的“三高”現狀:
成本痛點:原料受限(如R123路線)或設備折舊居高不下(如電解法)導致成本倒掛現象突出;
安全環保痛點:傳統汞鹽法面臨嚴峻的環保合規壓力,供應鏈穩定性受到嚴峻挑戰;
運營痛點:光氧化法等工藝受設備腐蝕問題制約,難以保證長期穩定運行。
02 天俱時工藝技術解決方案
基于當前工業化現狀,天俱時推薦R113a路線與六氟丙烯路線,兩條路線對比:

選擇建議:
若企業優勢在于規?;a管理、成本控制及成熟園區配套,R113a路線是快速實現產能、保障穩定回報的務實路徑。
若企業具備技術研發底蘊、希望搶占國產替代先機,六氟丙烯路線將助力打開電子特氣與高端含氟單體的戰略市場。